
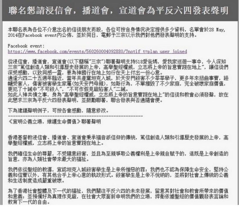
他們表示三宗聯署聲明支持518「愛爸媽‧愛我家」巡遊,志在將上帝旨意實踐在地上,適逢「六四」25周年,天安門學運中受害的大學生及家屬未得平反,神人共憤,認為教會和基督徒必須發聲,要求三宗以聲明及聯署方式回應。
發聲人昨天上午11時起發起活動,至今日下午5時半有458人表示支持。
兩發起人維索真和凌志真名為楊穎禧及蘇錦基,他們分別為九龍塘基督教中華宣道會友愛堂及平安福音堂會友。除在網上發起facebook專頁及聯署外,他們亦表示已透過電郵去信三宗派的總會表達訴求。
蘇錦基表示「作為發起人之一的我,不在追討教會518作做何事,而是希望鼓勵教會為公義發聲,望大家聚焦在六四或公義的事情上。」
近年教內掀起對建制教會不滿的氣氛,年青信徒對社會不公義現狀諸如政改、地產霸權、貧富懸殊等強烈不滿,深盼教會關心及為弱勢群體發聲。教會一貫強調專注堂會及福音事工,除了在同性戀議題上反應強烈外,在回應社會不公義的各種議題上反應未見積極,引起不滿氣氛。
亦有信徒不滿教會社會服務不夠「落地」,主動發起或參與教外的社關行動,諸如在網上募集資金或物資,幫助露宿者或貧窮長者。
今次是首次有信徒公開挑戰建制教會回應政治性的議題,反映信徒渴望教會發揮作鹽作光、為不公義事情發聲的先知性角色。




